2024违禁词敏感词一览表,抖音内容创作者必看!

为什么我的直播突然停播了?
我的账户为何被封?
上传的视频为何未通过审查?
尽管我上传的视频品质上乘,为何观看量却寥寥无几?
……
这类问题对于从事抖音运营和电商的人而言,并不是新鲜事,很多人都有过这样的经历,至今仍然记忆犹新。
提及“敏感词汇”,从事运营、市场推广、营销以及短视频创作的人格外小心,甚至保持高度警惕。然而,这些词汇往往又显得非常难以捉摸,让人感到困惑不解。每当发布广告或视频时,总是小心翼翼,生怕触碰到禁忌。
但实际上,仔细分析就会发现,这些敏感词汇大都有规律可循,只需提前避开,便可减少不必要的担忧。
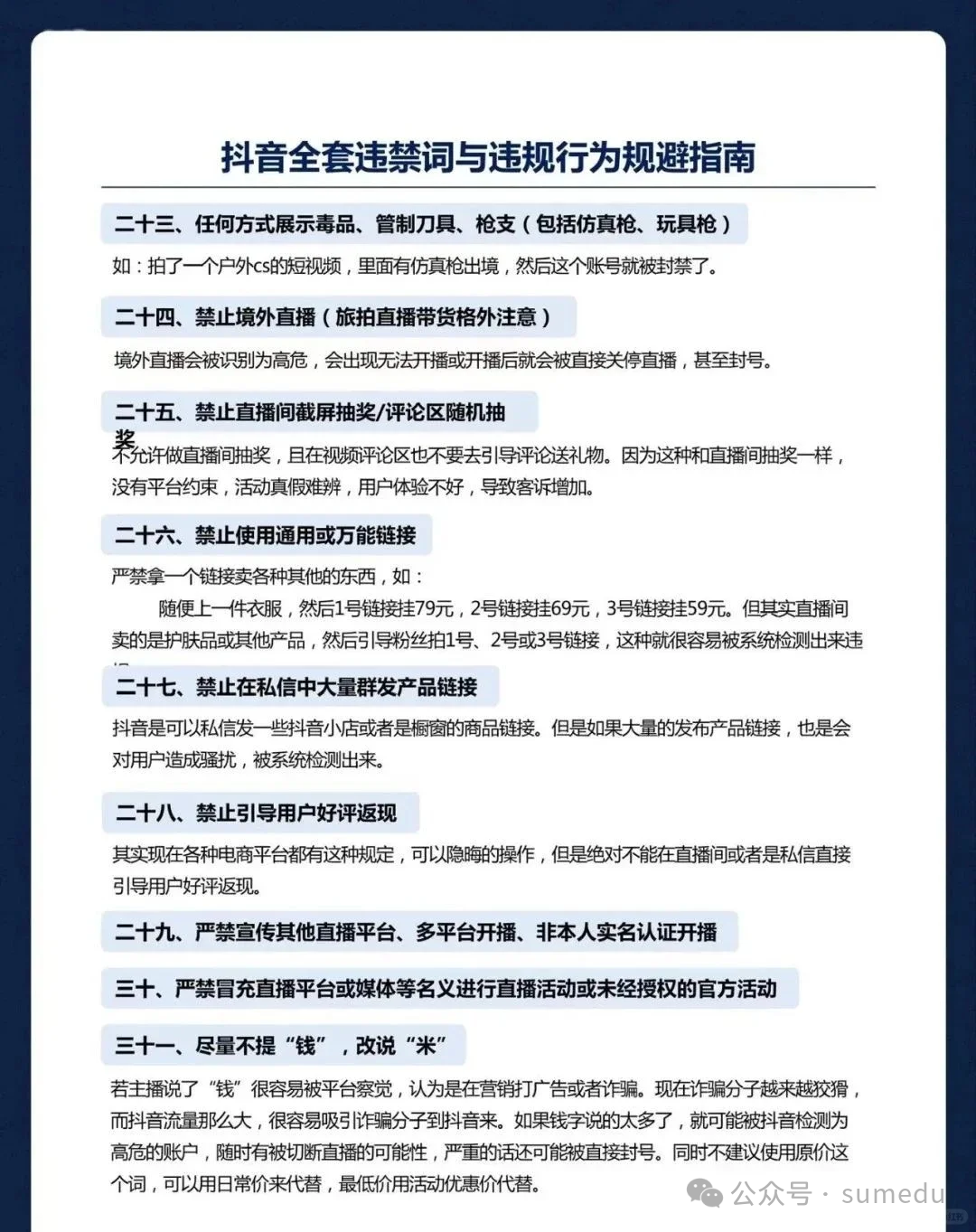
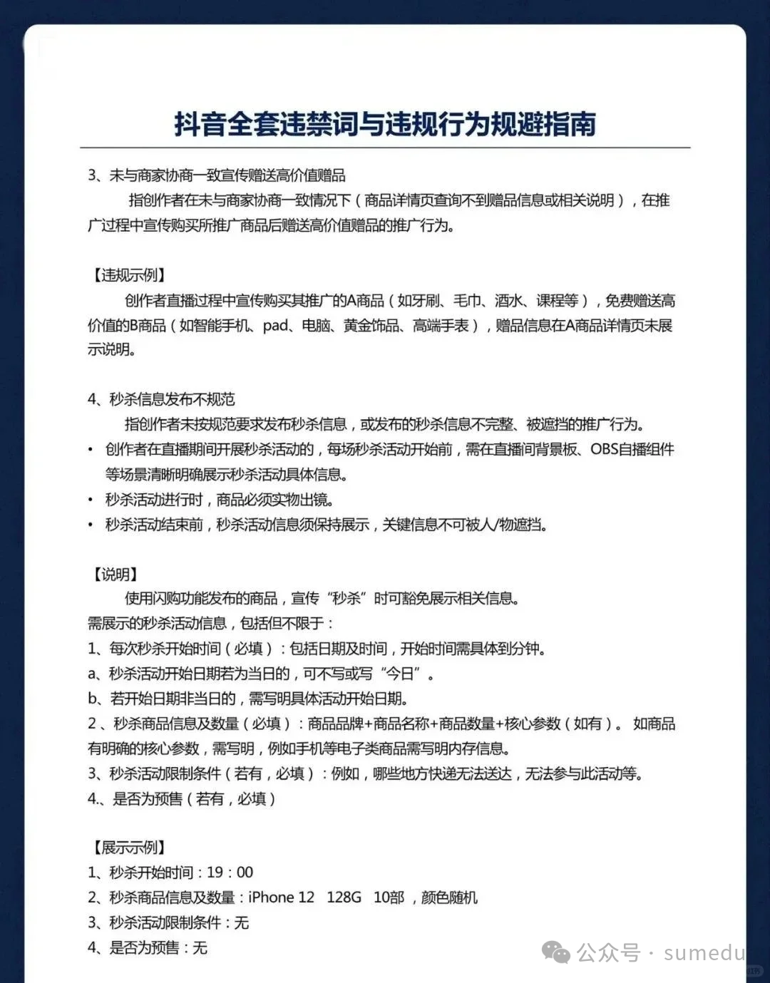
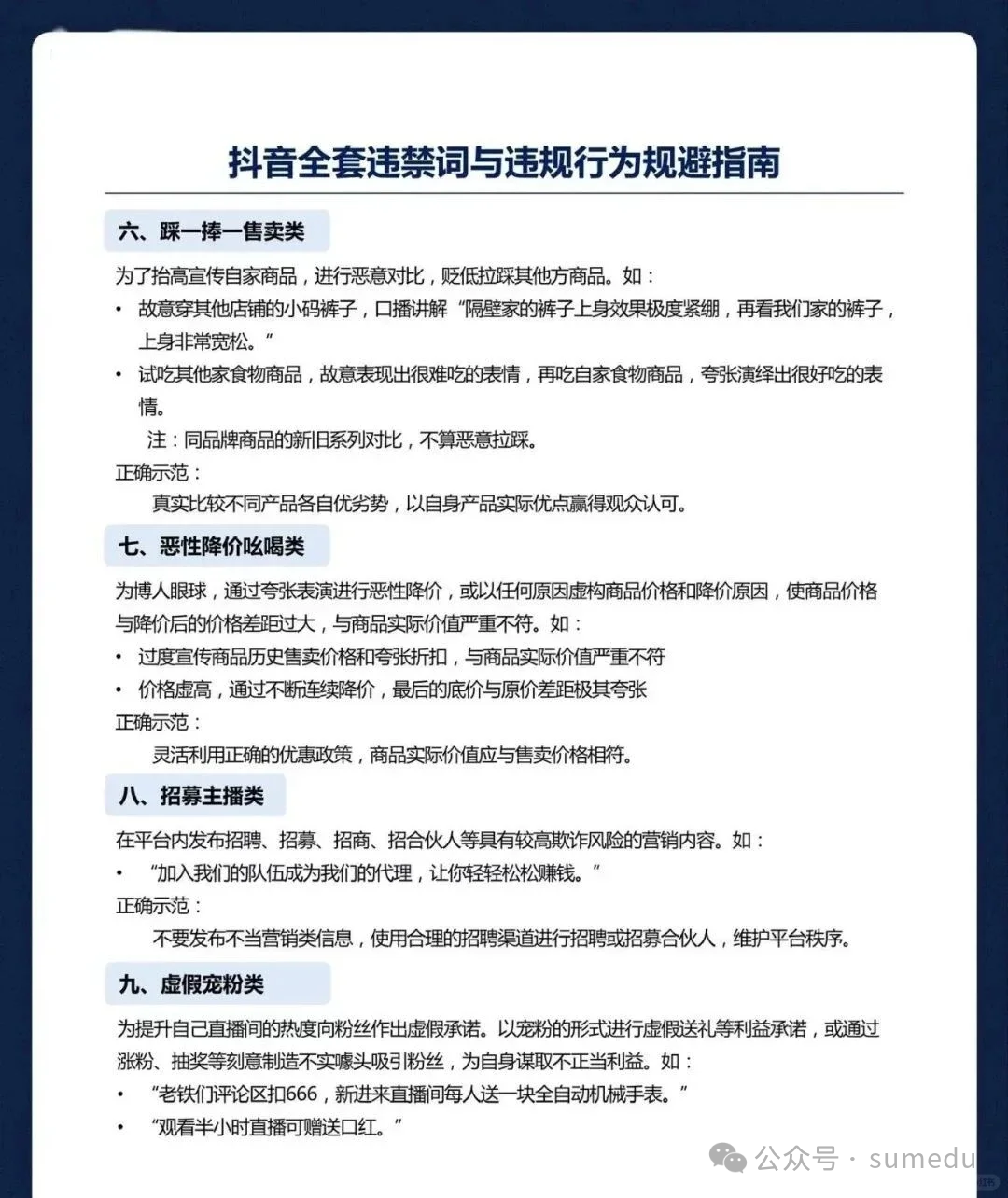
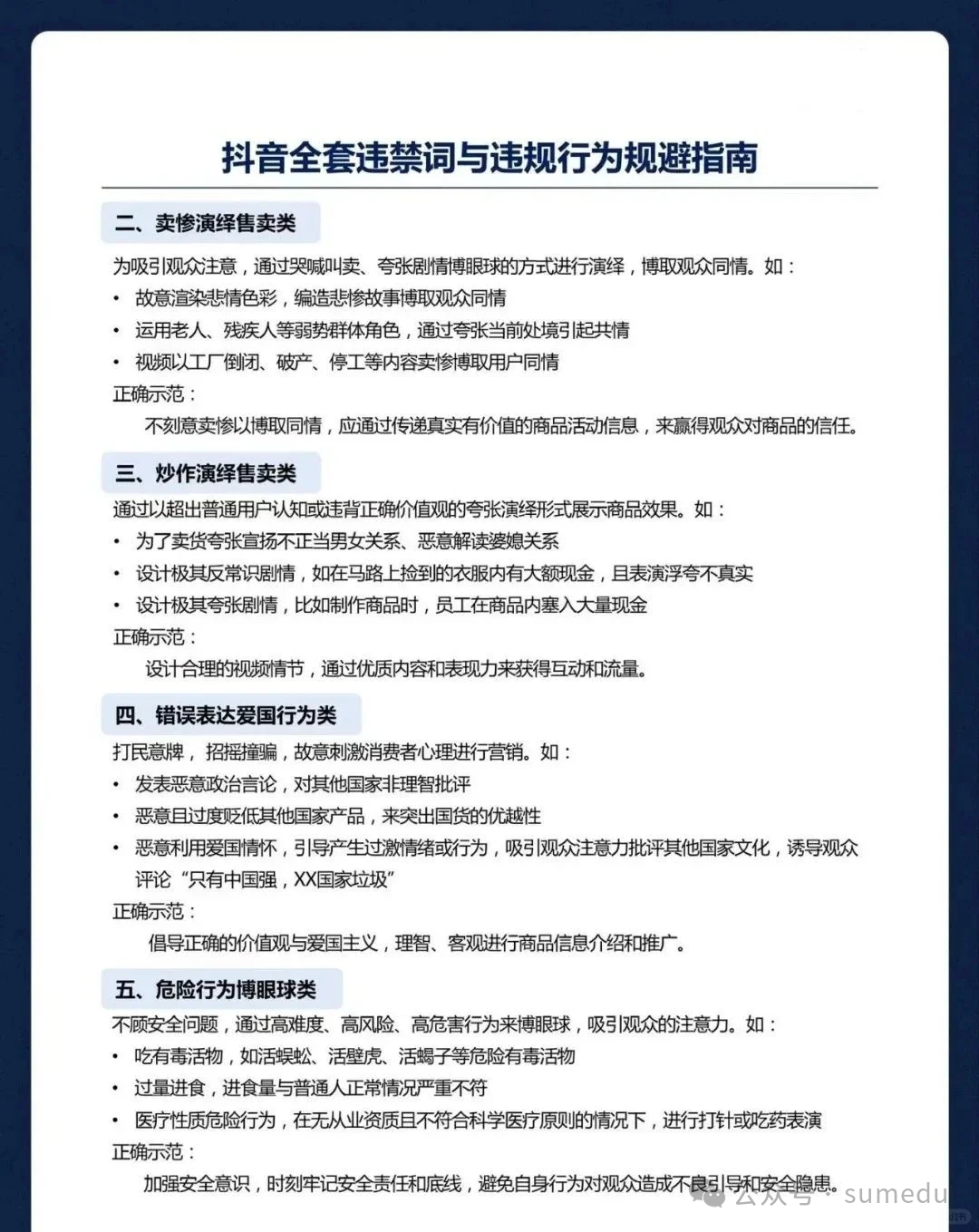
本次主要聚焦于抖音平台,我整理了需要大家了解并避免使用的词汇,建议大家先收藏起来,然后慢慢研究。
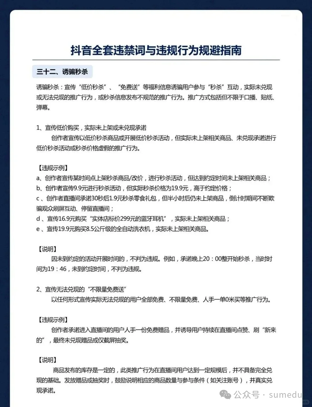
2024违禁词敏感词一览表,抖音内容创作者必看!
2024违禁词敏感词一览表,抖音内容创作者必看!
2024违禁词敏感词一览表,抖音内容创作者必看!
2024违禁词敏感词一览表,抖音内容创作者必看!
2024违禁词敏感词一览表,抖音内容创作者必看!
2024违禁词敏感词一览表,抖音内容创作者必看!
2024违禁词敏感词一览表,抖音内容创作者必看!
2024违禁词敏感词一览表,抖音内容创作者必看!
2024违禁词敏感词一览表,抖音内容创作者必看!
2024违禁词敏感词一览表,抖音内容创作者必看!
2024违禁词敏感词一览表,抖音内容创作者必看!
2024违禁词敏感词一览表,抖音内容创作者必看!
2024违禁词敏感词一览表,抖音内容创作者必看!
2024违禁词敏感词一览表,抖音内容创作者必看!
最终,友情提示:抖音平台上对敏感词的定义可能会随着政策变动而更新,因此,内容创作者们需要密切留意平台发布的最新通知及规则,以保证所发布内容的合规。
以上,就是今天给小伙伴分享的内容,希望能帮到大家。
2024违禁词敏感词一览表,抖音内容创作者必看!
2024违禁词敏感词一览表,抖音内容创作者必看!
2024违禁词敏感词一览表,抖音内容创作者必看!2024违禁词敏感词一览表,抖音内容创作者必看!
声明:分享内容仅供参考之用,不代表本平台对其真实性负责。部分素材、内容取自网络,如有侵权请联系邮箱1849987398@qq.com 删除。

    本站内容均转载于互联网,并不代表本站立场!如若本站内容侵犯了原著者的合法权益,可联系我们进行处理! 拒绝任何人以任何形式在本站发表与中华人民共和国法律相抵触的言论!
    © 版权声明
    THE END
    喜欢就支持一下吧
    点赞7 分享
    评论 抢沙发

    请登录后发表评论

      暂无评论内容